BestBlogs.dev 精选文章 第 51 期

你好!欢迎来到第 51 期精选,这一周 AI 领域真是热闹非凡。

在本期内容中,你会看到 OpenAI、字节和 Meta 这些行业巨头纷纷发布了自家的王牌模型,从通用推理、视频生成到世界模型应有尽有。开发者们则在深入探讨如何构建更强大的 AI Agent 和更优化的应用架构。在产品和商业层面,大家开始关注“品味”和用户“信心”这类更深层次的成功要素。当然,也少不了 Sam Altman、Sundar Pichai 这些行业领袖对未来的深度思考。

准备好了吗?我们马上开始!

🚀 模型与研究亮点:

  • 🌟 OpenAI 正式发布其最新推理模型 o3-pro ,在科学、数理和编程等领域展现出显著的性能提升,其 CEO Sam Altman 也同步发表了关于“温和的奇点”的博文。
  • 🎬 字节跳动 在火山引擎大会上全面展示其 AI 实力,不仅发布了支持 256K 上下文的升级版豆包大模型 1.6 ,还推出了表现比肩行业前沿的视频生成模型 Seedance 1.0 Pro
  • 🤖 在 Yann LeCun 的介绍下,Meta 发布了基于视频训练的世界模型 V-JEPA 2 ,它通过自监督学习来理解和预测物理世界,从而具备在新环境中进行零样本规划和机器人控制的能力。
  • 📱 清华大学面壁智能 联合开源了端侧模型 MiniCPM 4 系列,它以极高的效率和创新的稀疏注意力机制,在小尺寸模型上实现了卓越性能,并能在端侧设备上显著加速长文本处理。
  • 🧮 DeepSeek-Prover 的核心作者在访谈中,将形式化数学视为探索 AGI 的理想环境,并深入探讨了 AI Agent、强化学习等技术在推动 AI 解决复杂数学证明问题中的关键作用。
  • 🔍 Anthropic 的研究员深入探讨了 LLM 的机械可解释性技术,特别是电路追踪 Circuit Tracing 等方法,旨在揭示模型内部的计算路径,以理解其特定的行为和推理过程。

🛠️ 开发与工具精粹:

  • 🏗️ 多篇文章深入探讨了 AI Agent 的工程化挑战,借鉴微服务架构预测其将走向多 Agent 协作,并对记忆、规划、工具及通信协议等核心组件的设计进行了系统性思考。
  • 🗺️ 阿里云开发者社区清晰地阐述了 AI 应用架构的演进路线,从简单的 LLM 交互,逐步增加 RAGGuardrails 、意图路由、缓存等关键增强层,最终演进为 Agent 模式。
  • 📊 LangChain 博客通过基准测试对比了多智能体的三种常见架构,发现当处理包含干扰信息的复杂任务时,群体 Swarm 和监督者 Supervisor 两种架构比单智能体更具鲁棒性。
  • 🌐 对 Browserbase 创始人的专访,揭示了其如何为 AI 打造专用的网络浏览器基础设施,通过可靠的 API 和创新的 Stagehand 框架,让 AI 代理能像人类一样稳定且大规模地操作网页。
  • 🧑‍💻 宝玉的分享 翻译的一篇文章深入剖析了新兴岗位 GenAI 应用工程师 所需的核心技能,强调了灵活运用 AI 构建组件、熟练使用 AI 辅助编码工具以及优秀产品思维的重要性。
  • 🔮 红杉资本 专访 OpenAI Codex 团队,揭示了其 AI 编程的未来愿景:打造能够异步独立完成任务的自主 Agent,从而将开发者从具体的编码细节中解放出来,更专注于高层次的规划与设计。

💡 产品与设计洞见:

  • 🔍 360 新发布的纳米 AI 超级搜索智能体 ,展示了其从信息搜索到任务完成的转变,通过整合全网信息和动态任务规划,成为了一个以结果交付为目标的实用型 AI Agent。
  • 💎 红杉资本LangChain 博客不约而同地指出,在 AI 时代,超越功能的产品“品味” taste 和用户对结果的信心指数 CAIR ,正成为决定产品成功的关键隐藏指标。
  • 🎉 爱诗科技的 AI 视频产品 PixVerse 通过低门槛的模板化创作和病毒式传播,在海外迅速积累了千万级月活用户,其创始人在播客中分享了产品从 0 到 1 的策略与增长秘诀。
  • ✨ 深度实测文章验证了 Flux Kontext 强大的图像编辑能力,特别是在角色一致性、局部精修和风格迁移等行业难题上取得了突破,堪称一个稳定又能高效完成工作的 AI 图像模型。
  • 🧪 谷歌的实验平台 Google Labs 低调上线了十余款实验性 AI 应用,涵盖创意、学习、设计等多个领域,成为其探索前沿 AI 应用和孵化下一个 NotebookLM 的试验田。
  • 🎓 网易有道 分享了 AI 大模型如何重塑学习硬件,其 AI 答疑笔 在行业内首次落地端侧离线大模型 ,正推动学习设备从一个简单的“工具”向更具个性化辅导能力的“伙伴”演进。

📰 资讯与报告前瞻:

  • 🕊️ OpenAI CEO Sam Altman 在其博文《温和的奇点》中提出,技术奇点并非瞬间巨变,而是通过持续的技术进步悄然发生,并强调了解决 AI 对齐问题和推动普惠的重要性。
  • 🍏 对 WWDC25 大会的分析指出,苹果采取了务实的 AI 策略,将 Apple Intelligence 深度融入全系操作系统的细节之中,这种渐进式创新对用户体验和 AI 的实际落地意义重大。
  • 🚀 YC 总裁专访 Cursor CEO,探讨了其超越代码补全的最终愿景——实现基于意图的软件构建,并强调了数据飞轮 和创始人“品味”在 AI 时代构建护城河的关键作用。
  • 🌐 谷歌 CEO Sundar Pichai 在专访中回顾了谷歌的 AI 追赶之路,并展望了 AI 搜索的未来、AR 作为下一个人机交互范式的重要性,以及他对 AGI 的谨慎乐观态度。
  • 🪙 InfoQ 的一篇文章提出了一个深刻的认知框架,将 Token 视为 AI 时代的“马力”,并探讨了基于容量、速度和价格三大指标的全新经济体系和治理模式的建立。
  • 💰 WaveSpeedAI 的创始人在专访中分享了其 AI Infra 创业并迅速盈利的历程,验证了推理加速是一门可行的生意,并通过“轻公司、重系统”模式为全球 AI 平台提供服务。

以上就是本周的 AI 精选亮点,希望能为您带来启发。AI 的浪潮奔涌向前,精彩永不停歇,敬请持续关注 BestBlogs.dev,获取前沿动态!

1

刚刚,OpenAI 正式发布 o3-pro!奥特曼激动更新博客:温和的奇点 | 机器之心

机器之心jiqizhixin.com06-114719 字 (约 19 分钟)AI 评分: 92 🌟🌟🌟🌟🌟
刚刚,OpenAI 正式发布 o3-pro!奥特曼激动更新博客:温和的奇点 | 机器之心

文章报道了 OpenAI 最新推理模型 o3-pro 的发布。该模型已对 Pro、Team 用户开放,并公布了基准测试结果,显示其在科学、教育、编程等领域相较于 o3 有显著性能提升和更高的可靠性,尤其擅长数理和编程。文章详细列出了 o3-pro 的 API 定价(较高)以及 o3 模型同步下调的价格(较低),并提及模型支持文本图像输入、200k 上下文窗口等技术细节。此外,文章引用了部分用户对 o3-pro 的早期实测反馈,褒贬不一。文章主体还包含了 OpenAI CEO Sam Altman 题为“温和的奇点”的博客全文翻译,他认为 AI 已越过关键拐点,数字超级智能正逐步实现,强调 AI 带来的巨大生产力提升和科学进步潜力,同时也讨论了技术和社会层面的挑战,如协同问题和普及性。

2

从高考到实战,豆包大模型交卷了 | 机器之心

机器之心jiqizhixin.com06-126643 字 (约 27 分钟)AI 评分: 92 🌟🌟🌟🌟🌟
从高考到实战,豆包大模型交卷了 | 机器之心

文章报道了火山引擎在 Force 2025 大会上的系列重要发布,包括升级后的豆包大模型 1.6(支持 256K 上下文、多模态理解、GUI 操作)、正式版视频生成模型 Seedance 1.0 Pro(表现比肩行业前沿)以及 AI 云原生平台和 AgentKit、TrainingKit、ServingKit 等基础设施套件。文章通过编程、推理、多模态理解、视频生成等多个维度的实际测试,验证了豆包 1.6 系列模型和 Seedance 1.0 Pro 的显著能力提升,并探讨了火山引擎在「AI 云原生」和「智能体」方向的战略布局与技术投入,认为其在 AI 落地应用方面走得较快。

3

一手评测 Seedance 1.0 pro,字节首次登顶视频大模型竞技场的大杀器来了。

数字生命卡兹克mp.weixin.qq.com06-113372 字 (约 14 分钟)AI 评分: 92 🌟🌟🌟🌟🌟
一手评测 Seedance 1.0 pro,字节首次登顶视频大模型竞技场的大杀器来了。

文章对字节跳动最新发布的视频生成模型 Seedance 1.0 pro 进行了深度一手评测。作者在火山引擎发布会现场,通过即梦 AI 平台内测版本,从多镜头组合、运动质量、细腻的情绪表演、多样的运镜、真实的物理动态效果及风格化等多个维度,结合大量生成示例 GIF,详细展示了 Seedance 1.0 pro 在这些方面的优秀表现。评测结果表明,该模型在语义理解、动作流畅性、情感表达、运镜稳定性及物理规律模拟等方面均达到了行业第一梯队水平,特别在体育运动、表情情绪和风格一致性上表现突出,被誉为当前市场上的一位“六边形战士”。文章最后提及模型已开放企业用户 API 及在豆包 App 上线,并感叹 AI 视频领域的激烈竞争。

4

0.5B 以小搏大拿下端侧模型新 SOTA:4090 可跑,长文本处理 5 倍常规加速丨清华&面壁开源

量子位qbitai.com06-1011541 字 (约 47 分钟)AI 评分: 92 🌟🌟🌟🌟🌟
0.5B 以小搏大拿下端侧模型新 SOTA:4090 可跑,长文本处理 5 倍常规加速丨清华&面壁开源

清华大学与面壁智能联合开源了 MiniCPM 4 系列模型(8B 和 0.5B),以仅约同级别开源模型 22% 的训练开销,在多项基准测试中取得同级别最优性能,部分甚至超越参数量更大的模型。文章详细阐述了其背后的四大技术创新:高效稀疏注意力 InfLLM v2 ,用于解决传统自注意力机制在长文本处理中计算和存储开销过高的问题;端侧推理优化框架 CPM.cu 与跨平台部署系统 ArkInfer ,旨在解决端侧设备计算存储限制和芯片碎片化导致的部署难题;高知识密度数据筛选ModelTunnel v2 等训练效率优化算法 ,大幅提升模型能力密度并降低训练成本;以及 BitCPM4 极低比特量化方法 ,实现模型在资源受限设备上的高效运行。实测数据表明,MiniCPM4 在 Jetson AGX Orin 和 RTX 4090 等典型端侧芯片上实现了长文本处理的显著加速,并在长序列理解、综述生成和工具调用等实际应用中展现出强大的竞争力和实用价值。

5

Qwen3-Embedding 技术报告解读

AINLPmp.weixin.qq.com06-126741 字 (约 27 分钟)AI 评分: 91 🌟🌟🌟🌟🌟
Qwen3-Embedding 技术报告解读

本文深度解读了 Qwen3 Embedding 和 Qwen3 Reranker 系列模型的技术报告。文章首先阐述了文本嵌入和重排序在 NLP/IR 中的重要性,并指出现有方法在可扩展性、上下文理解和任务对齐上的挑战。Qwen3 系列模型基于强大的 Qwen3 基础模型构建,并采用创新的多阶段训练流程,尤其是利用 Qwen3 LLM 大规模合成高质量训练数据,并结合模型合并策略提升鲁棒性。实验结果表明,Qwen3 Embedding 系列在 MTEB 多语言及代码基准测试中取得 SOTA 性能,超越 Gemini-Embedding 等模型。Qwen3 Reranker 模型也展现了优异的重排序能力。文章详细分析了其创新点、与前人工作的对比及实验结果,并强调了开源对社区的贡献。

6

刚刚,LeCun 亲自出镜,Meta 推出新世界模型! | 机器之心

机器之心jiqizhixin.com06-124093 字 (约 17 分钟)AI 评分: 92 🌟🌟🌟🌟🌟
刚刚,LeCun 亲自出镜,Meta 推出新世界模型! | 机器之心

Meta 发布了其基于视频训练的 12 亿参数世界模型 V-JEPA 2。该模型基于 JEPA 架构,通过超过 100 万小时视频和图像的自监督预训练,学习理解和预测物理世界的行为。随后结合少量机器人数据进行动作条件训练,使其具备在新环境中进行零样本(Zero-Shot) 规划和机器人控制的能力。文章介绍了 V-JEPA 2 在动作预测、视频问答等任务上的领先表现,并展示了其在抓取、放置物体等短期和长期机器人任务中的应用。此外,Meta 还同步发布了 IntPhys 2、MVPBench 和 CausalVQA 三个新的物理理解基准测试,旨在更严格地评估模型对物理世界因果关系的理解能力,并指出当前顶级模型与人类表现仍存在显著差距。论文、代码和模型已同步开源。

7

对谈 DeepSeek-Prover 核心作者辛华剑:Multi Agent 天然适合形式化数学 |Best Minds

海外独角兽mp.weixin.qq.com06-1220581 字 (约 83 分钟)AI 评分: 91 🌟🌟🌟🌟🌟
对谈 DeepSeek-Prover 核心作者辛华剑:Multi Agent 天然适合形式化数学 |Best Minds

本文是对 DeepSeek-Prover 核心作者辛华剑的访谈,深入探讨了 AI,特别是大语言模型(LLM)在形式化数学证明领域取得的突破。辛华剑阐述了形式化数学的意义和挑战,以及其与程序验证、更广泛的推理任务的关联。他强调,AI 对复杂数学证明的进展,如 DeepSeek-Prover 系列工作,显示了强化学习(RL)和思维链(CoT)在提升 AI 推理能力中的作用。访谈核心观点是将形式化数学视为探索和发展 AI Agent 和 AGI 的理想环境,并提出了 Proof Engineering Agent 和 Certified AI 的概念。文章还讨论了数据合成、Test Time Scaling 和 Evaluation Benchmark 的重要性,认为高质量的评估标准是驱动模型能力增长的关键“钉子”。

8

可解释性的效用 — Emmanuel Amiesen, Anthropic

Latent Spacelatent.space06-0620873 字 (约 84 分钟)AI 评分: 90 🌟🌟🌟🌟
可解释性的效用 — Emmanuel Amiesen, Anthropic

本文基于对 Anthropic 的 Emmanuel Amiesen 的播客采访,深入探讨了大语言模型 ( LLM ) 的机械可解释性 ( Mech Interp ) 技术领域,同时触及了个人进入研究领域的职业历程和该领域的历史。文章强调了与视觉模型相比,LLM 独有的挑战,特别是模型在比其维度更少的空间中存储和表示更多特征的叠加概念。讨论涵盖了稀疏自编码器等关键的 Mech Interp 概念,它们旨在自动提取在模型的残差流中表示为方向的独立特征。Amiesen 介绍了 Anthropic 的“电路追踪”工作以及相关的开源工具(与 Neuronpedia 合作),将其作为揭示计算图、理解特定模型行为和推理通路的实用方法。文章强调了该研究领域日益提高的可及性。

9

Agent 工程能力思考记录

大淘宝技术mp.weixin.qq.com06-063226 字 (约 13 分钟)AI 评分: 91 🌟🌟🌟🌟🌟
Agent 工程能力思考记录

文章深入分析了在大模型时代构建 Agent 系统的工程化挑战与能力需求。作者首先将 LLM 时代的技术分层映射到 Java 时代,重新定义了 Agent、Tool、Prompt、数据、微调模型和评测集为核心业务资产。接着,文章借鉴微服务架构演进,预测 Agent 系统也将从单体走向多 Agent 协作,并探讨了任务分配、协作模式和冲突解决机制。针对 Agent 协作和 Tool 调用,作者详细分析了 MCP 协议的优劣,并提出工程侧需补充公网/内网、用户态权限控制、工具快速接入及长工具列表优化等能力。最后,文章指出 Agent 框架需要配套问题理解、记忆召回、知识库、评测等能力,并基于此构思了 Agent 平台的核心模块,为 Agent 体系的深入融入提供了思考方向。

10

聊聊 AI 应用架构演进

阿里云开发者mp.weixin.qq.com06-107952 字 (约 32 分钟)AI 评分: 91 🌟🌟🌟🌟🌟
聊聊 AI 应用架构演进

文章循序渐进地阐述了 AI 应用架构的演进路线,从最初用户直接与大语言模型交互,到逐步引入关键增强层。首先,强调上下文增强(如 RAG)的重要性,用于弥补模型知识的时效性和领域局限性。接着,讨论了输入输出防护(Guardrails)对用户隐私和系统安全的重要性,并列举了常见的 Prompt 攻击类型及防御思路。文章进一步介绍了意图路由和模型网关的设计,以支持多功能应用和统一管理异构底层模型。随后,探讨了缓存机制在提升性能和降低成本方面的作用。最终,架构演进至具备规划和外部交互能力的 Agent 模式。文章还分析了 AI 应用的可观测性指标及通过批处理、并行计算等优化推理性能的方法。

11

从 browser-use 出发,品 Agent 实现

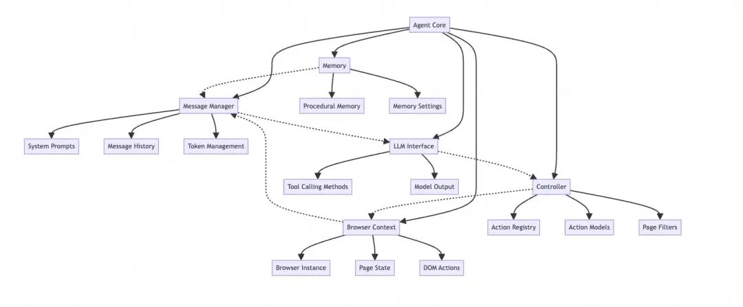
阿里云开发者mp.weixin.qq.com06-1111354 字 (约 46 分钟)AI 评分: 93 🌟🌟🌟🌟🌟
从 browser-use 出发,品 Agent 实现

本文从工程师的视角出发,系统地回顾了 LLM 应用从纯对话到 Workflow 编排再到 Agent 的演进过程。重点阐述了 Agent 的三个核心组成部分:记忆(Memory)、规划(Planning)和工具(Tools)。详细介绍了 Agent 的两种规划范式(分解优先与交错分解)和记忆的分类(短期与长期)。作者以 browser-use 项目为例,剖析了其工程架构,包括 Agent Core、MessageManager、Memory、LLM Interface、Controller 和 BrowserContext 等组件及其交互流程。文中特别强调了 SystemPrompt、AgentMessagePrompt、PlannerPrompt 和 toolPrompt 在 Agent 运行中的作用,并分析了 browser-use 如何通过 SystemPrompt、示例引导和 Pydantic 进行结构化输出的保证。最后,文章探讨了 browser-use 的记忆管理实现,并对生产环境的持久化存储提出了建议。

12

对话 Browserbase:为 AI 打造自动化网页引擎

硅谷科技评论mp.weixin.qq.com06-127781 字 (约 32 分钟)AI 评分: 91 🌟🌟🌟🌟🌟
对话 Browserbase:为 AI 打造自动化网页引擎

文章通过专访创始人 Paul Klein IV,深入介绍了 Browserbase 如何成为“为 AI 打造的网络浏览器基础设施”。核心在于解决大规模无头浏览器部署、稳定性和维护难题,使 AI 代理能像人类一样操作网页。Browserbase 提供易用的 API、SDK,支持多语言和主流框架,并创新性地推出 Stagehand 框架,让 LLM 能通过自然语言指令驱动浏览器。文章详细对比了 Browserbase 与 Browser Use、Zeta Labs、Induced AI、Island、Arc 等竞品的差异,强调其作为面向开发者的通用、可靠底层平台的优势。典型用例涵盖数据抓取、UI 测试、RPA 及 AI 智能代理。

13

多智能体架构的基准测试

LangChain Blogblog.langchain.dev06-111704 字 (约 7 分钟)AI 评分: 92 🌟🌟🌟🌟🌟
多智能体架构的基准测试

本文使用增加了干扰域的修改版 Tau-bench 数据集,对三种常见多智能体架构(单智能体、群体、监督者)进行了基准测试。文章探讨了使用多智能体系统的动机,包括扩展性、模块化以及集成来自不同团队的智能体。使用 gpt-4o 的实验表明,随着上下文(干扰域)的增加,单智能体性能显著下降,而群体和监督者架构则更稳定。由于监督者架构的“翻译层”,群体架构通常在得分和 token 成本方面优于监督者架构。然而,作者详细介绍了他们的 LangGraph 监督者实现中的具体改进,例如移除交接消息和转发消息,这些改进大幅提高了其性能,缩小了与群体架构的差距。文章总结认为,通用的多智能体架构将变得更加普遍,精心设计,尤其是在处理智能体间通信方面,是提高性能和扩展性的关键。

14

红杉专访 OpenAI Codex 团队:AI Coding 的未来,应该是异步自主 Agent

Founder Parkmp.weixin.qq.com06-1110935 字 (约 44 分钟)AI 评分: 92 🌟🌟🌟🌟🌟
红杉专访 OpenAI Codex 团队:AI Coding 的未来,应该是异步自主 Agent

文章是红杉资本对 OpenAI Codex 团队的专访记录,深入探讨了新推出的 Codex Agent。该 Agent 区别于代码补全工具,旨在成为能够接受任务委托、异步独立完成编程流程的 AI 助手。专访揭示了 Codex 的技术理念,特别是通过强化学习使模型更好地对齐专业软件工程师的“品味和偏好”,从而生成可直接合并的代码。文中强调,高效使用 Codex Agent 需要开发者采用“富足心态”,尝试并行委托多个任务。文章认为 AI 编程不会减少开发者数量,而是作为效率倍增器,使开发者从编码转向更多地关注高层规划、设计、审查和验证等工作。访谈还讨论了为 Agent 创建逼真训练环境的挑战、如何应对长时间任务,以及 OpenAI 对未来通用型 Agent 和人机交互方式(同步与异步结合,甚至类似 TikTok 的信息流模式)的愿景。最后,强调了编写“Agent 友好”代码的重要性,如使用类型化语言、小模块、好的测试和清晰命名。

15

用 Cursor 开启 JAVA+AI 生涯

阿里云开发者mp.weixin.qq.com06-123742 字 (约 15 分钟)AI 评分: 91 🌟🌟🌟🌟🌟
用 Cursor 开启 JAVA+AI 生涯

针对 Java 开发者在使用基于 VS Code 的 Cursor IDE 初期可能遇到的配置和上手问题,本文提供了一份详细指南。文章首先介绍了 Cursor 的下载与安装,并推荐了适配 Java 开发所需的插件列表。接着,重点阐述了 settings.json 和 launch.json 等核心配置文件的优化方法,旨在解决启动慢、提高调试效率等常见痛点。此外,文章还涵盖了常用快捷键、Git 操作、缓存清理等实用技巧,并介绍了 Cursor AI 规则定制和 MCP 工具链等进阶能力。最后,强调了 Cursor 作为 AI 时代的研发工具,在助力业务分析、整合创新和研发提效方面的潜力。

16

GenAI 应用工程师:新一代开发者的关键技能与面试技巧

宝玉的分享baoyu.io06-121683 字 (约 7 分钟)AI 评分: 91 🌟🌟🌟🌟🌟
GenAI 应用工程师:新一代开发者的关键技能与面试技巧

得益于生成式 AI(GenAI)的迅猛发展,软件开发领域诞生了 GenAI 应用工程师这一新兴岗位,尽管具体职责仍在清晰化,但他们能以前所未有的速度构建强大应用。本文深入剖析了该角色的两大核心能力:灵活运用各类 AI 构建组件(如提示工程、RAG、向量数据库、模型微调等)快速搭建应用,以及熟练使用 AI 辅助编码工具提升开发效率。文章强调,优秀的产品思维和设计直觉是重要的加分项。此外,作者分享了面试中识别优秀 GenAI 工程师的方法,特别指出持续学习能力的关键性,建议通过订阅资讯、实践项目和社区交流等方式来考察。文章为开发者理解岗位需求、招聘者评估候选人提供了清晰指引。

17

即梦智能参考 3.0:海报设计新革命,案例+提示词来了!

阿真Irenemp.weixin.qq.com06-078907 字 (约 36 分钟)AI 评分: 91 🌟🌟🌟🌟🌟
即梦智能参考 3.0:海报设计新革命,案例+提示词来了!

本文详细评测了即梦智能参考 3.0 的基于参考图生成海报新功能,通过上传图片可实现高度一致性的 AI 海报重绘与设计。文章介绍了功能的使用方法,展示了大量商业促销、活动展览等不同风格的海报案例,突出了其在保持构图、风格、主体一致性方面的出色表现,并分享了提升生成效果的提示词技巧和局部重绘方法,包括一个结构公式。作者也指出了当前版本在英文细节和局部微调上的小问题。最后,文章探讨了 AI 技术对设计行业的冲击与机遇,呼吁设计师积极拥抱和学习 AI 工具,提升工作效率和创意空间。

18

谷歌悄咪咪上线了 10 款 AI 应用,下一个 NotebookLM 可能在里面

Founder Parkmp.weixin.qq.com06-094642 字 (约 19 分钟)AI 评分: 90 🌟🌟🌟🌟
谷歌悄咪咪上线了 10 款 AI 应用,下一个 NotebookLM 可能在里面

文章重点介绍了谷歌的 AI 实验平台 Google Labs,该平台是谷歌探索和孵化前沿 AI 应用的试验田。作者精选并详细体验了其中十余款基于生成式 AI 的实验性工具,涵盖图像生成(Whisk)、艺术与音乐融合(National Gallery Mixtape)、创意食谱定制(Food Mood)、个性化象棋生成(Gen Chess)、字体设计(Gen Type)、虚拟导游(Talking Tours)、职业路径探索(Career Dreamer)、对话式学习助手(Learn About)、文本转播客(Illuminate)和 UI 界面设计(Stitch)。文章通过丰富的图文和动图示例,生动展示了这些应用的独特功能和潜在价值,体现了谷歌在 AI 应用层的广泛布局和创新尝试,为技术从业者提供了了解和体验最新 AI 实验工具的窗口。

19

肝了 30 小时,Flux Kontext 是我用过最稳、最能干活的 AI 图像模型!

优设mp.weixin.qq.com06-097232 字 (约 29 分钟)AI 评分: 91 🌟🌟🌟🌟🌟
肝了 30 小时,Flux Kontext 是我用过最稳、最能干活的 AI 图像模型!

本文深度分析了 Black Forest Labs 推出的最新 AI 图像生成模型 Flux Kontext。文章介绍了其基于流匹配(Flow Matching)的创新架构,并重点实测了该模型在角色一致性、局部精修、风格迁移和图像文字识别/替换等方面的强大编辑能力,验证了其在处理 AI 生图老大难问题上的突破。同时,文章详细提供了 Flux Kontext 的在线使用平台(Flux Playground, Fal, 哩布 AI)和本地部署(基于 ComfyUI API 调用)的使用教程和付费策略。最后,通过 IP 设计和电商商品图的商业应用案例,展示了模型的实用价值和高效性。文章指出其在提示词遵循度上表现稳定,但也提到了处理亚洲人像和中文水印时可能存在的局限性。总体而言,Flux Kontext 是一个强大且实用的图像编辑工具。

20

从「帮我搜一下」到「帮我搞定吧」|深度实测纳米 AI 超级搜索智能体

十字路口Crossingmp.weixin.qq.com06-125762 字 (约 24 分钟)AI 评分: 90 🌟🌟🌟🌟
从「帮我搜一下」到「帮我搞定吧」|深度实测纳米 AI 超级搜索智能体

文章详细评测了 360 新发布的纳米 AI 超级搜索智能体。它强调该产品已超越传统搜索引擎,成为一个以任务完成和结果交付为目标的 AI Agent。通过实际案例(如购物比价、苏超舆情分析、高考志愿填报),文章展示了纳米 AI 在获取和整合全网信息(包括社交媒体、电商平台评论等)、动态规划搜索任务、进行多模态输出(如可视化报告、交互式网页)以及直接执行特定行动(如加入购物车)等方面的强大能力。文章认为这种强搜索能力与 Agent 的结合,显著提升了 AI 的实用性和“可交付性”,预示着传统搜索范式的解构和 AI 交互模式的转变,能有效解决信息不对称和效率低下问题。

21

红杉美国:AI 时代劳动力极度便宜和无限,品味成为稀缺资源,产品设计、美感与价值主张比功能更重要

有新Newinmp.weixin.qq.com06-086227 字 (约 25 分钟)AI 评分: 91 🌟🌟🌟🌟🌟
红杉美国:AI 时代劳动力极度便宜和无限,品味成为稀缺资源,产品设计、美感与价值主张比功能更重要

本文基于红杉美国 AI Ascent 峰会上三位合伙人的分享,系统阐述了 AI 时代的市场结构、产品演进、技术路径及长期认知变化。核心观点包括 AI 市场体量远超想象,正同时重塑软件与服务两大市场;应用层是构建高价值企业的关键,需从用户需求出发建立壁垒;Agent 正从独立工具演化为可协作的 Agent 经济体,技术挑战在于持久化身份、通信协议和信任;AI 导致劳动力极度便宜,品味和价值主张的重要性将超越功能;AI 时代要求从业者从确定性思维转向概率性思维,学会管理智能体以应对高杠杆与不确定性。文章强调了数据飞轮、纵深护城河以及全速奔跑、主动冲锋的紧迫性。

22

AI 大模型重塑学习硬件:从工具到伙伴 | 网易有道孟旭

InfoQ 中文mp.weixin.qq.com06-122974 字 (约 12 分钟)AI 评分: 90 🌟🌟🌟🌟
AI 大模型重塑学习硬件:从工具到伙伴 | 网易有道孟旭

文章由网易有道硬件产品负责人孟旭在 AICon 大会上的演讲整理而成,探讨了 AI 大模型对智能学习硬件带来的变革。核心观点是学习硬件的进化是用户需求、硬件创新和 AI 技术螺旋推进的结果,尤其强调大模型时代软硬结合解决用户真问题的重要性。文章以有道 AI 答疑笔为例,阐述了大模型在语言交互(特别提到行业内首次落地端侧离线大模型 ,解决无网场景问题)、多学科答疑辅导、多模态交互等方面的应用突破,使其能提供更像真人老师的个性化、精细化讲解。同时展望了 AI Agent 与教育生态深度融合的未来,认为这将使学习硬件真正成为孩子的专属 AI 伙伴,实现“因材施教”的终极目标。

23

决定 AI 产品成功的隐藏指标

LangChain Blogblog.langchain.dev06-121882 字 (约 8 分钟)AI 评分: 91 🌟🌟🌟🌟🌟
决定 AI 产品成功的隐藏指标

本文介绍了 CAIR (Confidence in AI Results, AI 结果信心指数),这是一个对 AI 产品采纳至关重要的心理指标。文章认为,与模型准确性不同,CAIR 主要受产品设计决策控制,可以用 价值/(风险*校正) 来衡量。作者分析了 Cursor 等成功的 AI 产品,并将其与 Monday.com 的 AI 等场景进行对比,展示了设计选择如何影响 CAIR。金融和医疗健康等高风险领域突出表明,需要围绕 AI 的固有局限性(特别是数值推理)进行设计,而不是等待完美的模型。文章提出了优化 CAIR 的五个原则:战略性的人在回路中、可逆性、后果隔离、透明度和控制梯度。文章最后通过重新构建 AI 就绪度评估以包含 CAIR,强调为用户信心而设计是广泛采纳的关键。

24

119: AI 视频产品怎么 Go Viral?6000 万用户的 PixVerse 的答案

晚点聊 LateTalkxiaoyuzhoufm.com06-081494 字 (约 6 分钟)AI 评分: 90 🌟🌟🌟🌟
119: AI 视频产品怎么 Go Viral?6000 万用户的 PixVerse 的答案

本期《晚点聊》对话爱诗科技联合创始人谢旭章,深入探讨了这家 AI 视频生成公司的创业历程、产品策略与增长秘诀。爱诗科技成立于 2023 年 4 月,专注于 AI 视频生成技术,其核心产品 PixVerse 通过持续的模型迭代(已至第七代 V4.5)和创新的产品形态,特别是面向普通用户的低门槛模板化创作,成功实现了病毒式传播。谢旭章分享了从投资人转型的动因,如何与技术合伙人组建互补团队,以及在资源相对有限下采取稳健策略训练模型的心得。PixVerse 通过“毒液模板”等玩法在海外迅速积累了海量用户,月活跃用户接近 2000 万,单月订阅收入已突破千万人民币。播客也探讨了 AI 视频领域的技术挑战(如多模态融合)、竞争格局(与国内外大厂及同行)、商业模式(订阅与 API 探索)以及未来发展方向(亿级用户、规模化盈利)。最后,谢旭章透露即将正式上线国内版本“拍我 AI”,并分享了对 AI 创业趋势及人才的看法。

25

Lex Fridman 对谈谷歌 CEO:追上进度后,谷歌接下来打算做什么?

Founder Parkmp.weixin.qq.com06-0617564 字 (约 71 分钟)AI 评分: 91 🌟🌟🌟🌟🌟
Lex Fridman 对谈谷歌 CEO:追上进度后,谷歌接下来打算做什么?

这篇访谈记录了 Lex Fridman 与 Google CEO Sundar Pichai 的深度对话。Pichai 回顾了过去一年谷歌在 AI 竞赛中如何克服质疑、实现追赶,强调了 AI 作为公司核心战略的地位,以及合并 DeepMind 和 Google Brain 等关键决策。访谈详细探讨了 Google 搜索未来如何深度整合 AI(AI 模式、AI 概览),在提供丰富上下文的同时仍引导用户发现有价值的网络内容。此外,Pichai 讨论了 Scaling Law 的有效性、算力对模型部署的限制,以及 AI 对谷歌内部工程效率的显著提升(约 10%)。他还提出 AR 是继命令行、GUI、触控、语音之后的下一个重要人机交互范式,认为 AI 对实现无缝 AR 体验至关重要。对于 AGI,Pichai 认为当前处于“非均衡人工智能”(AJI)阶段,预计到 2030 年仍难以实现全面 AGI,但强调 AI 作为能自我改进的技术,其长期影响将远超电力等历史发明,并对人类应对潜在风险的能力表示乐观。

26

YC 总裁最新专访 Cursor CEO:超越代码、超级 AI 智能体,以及为何品味依然重要 |1.5 万字全文+视频

Web3天空之城mp.weixin.qq.com06-1216221 字 (约 65 分钟)AI 评分: 92 🌟🌟🌟🌟🌟
YC 总裁最新专访 Cursor CEO:超越代码、超级 AI 智能体,以及为何品味依然重要 |1.5 万字全文+视频

文章是 YC 总裁对 Cursor CEO 迈克尔·特鲁尔的专访实录及总结。特鲁尔阐述了 Cursor 超越现有 AI 编程助手的愿景,即最终彻底取代传统编码方式,实现基于意图的软件构建。他强调,随着 AI 接管实现细节,未来软件工程师的核心价值在于高层次的“品味”——对产品逻辑和方向的判断力。文章深入分析了 Cursor 早期决定构建独立编辑器而非 VS Code 扩展的关键战略意义,认为这是为了完全掌控用户界面以适应未来交互范式。此外,特鲁尔指出,在 AI 时代,真正的护城河在于通过大规模用户获取数据并形成持续优化产品和模型的“数据飞轮”,并强调顺应 AI 模型能力持续增强的趋势进行战略布局。访谈还回顾了 Cursor 从 CAD 项目到 AI 编程领域的创业历程。

27

Sam Altman 最新文章:悄然而至的奇点,一场温和的革命

宝玉的分享baoyu.io06-102331 字 (约 10 分钟)AI 评分: 91 🌟🌟🌟🌟🌟
Sam Altman 最新文章:悄然而至的奇点,一场温和的革命

Sam Altman 的文章阐述了他对技术奇点的独特看法,认为其并非科幻小说中的瞬间巨变,而是通过持续的技术进步和日常整合悄然发生。他指出,AI 已经在多个领域超越人类,且这一进程正在加速,核心驱动力包括利用 AI 创造更强的 AI、AI 产生的巨大经济价值吸引的资本投入,以及未来机器人制造机器人的物理飞轮。他展望 2030 年代,认为尽管人性不变,但智能和能源的解放将极大提升个体能力,并重新定义工作。文章强调,为确保通往光明的未来,必须解决 AI“对齐”问题,确保其目标与人类福祉一致,并推动超级智能的普及普惠,避免垄断。最终,他认为这将是一个“创想家”的时代,技术门槛降低,好想法成为关键。

28

一文读懂 WWDC25 丨最“无聊”的大会,最“务实”的苹果

腾讯科技mp.weixin.qq.com06-096721 字 (约 27 分钟)AI 评分: 91 🌟🌟🌟🌟🌟
一文读懂 WWDC25 丨最“无聊”的大会,最“务实”的苹果

文章深度解读了苹果 WWDC25 开发者大会。大会核心围绕全新的 Liquid Glass 设计语言和深度集成的 Apple Intelligence(苹果智能)展开,并更新了 iOS、macOS、iPadOS、watchOS、tvOS 和 visionOS 等全系操作系统。作者认为苹果放弃了激进的大模型操作系统计划,转而采取务实策略,将 AI 功能融入日常应用的细节中,如设备端实时翻译、智能电话识别、增强版视觉智能等。文章详细介绍了各系统的新特性,特别是 macOS 的 Shortcuts 和 Spotlight 在 AI 方面的重大升级,被视为工具化 Agent 的雏形。同时,文章也探讨了 Liquid Glass 设计的目的(转移注意力)和 watchOS 中 Workout Buddy 等为 AI 而 AI 的功能。整体评价大会虽缺乏革命性突破,但务实的渐进式创新对用户体验和 AI 落地具有重要意义,并肯定了苹果在 AI 领域的开放合作姿态。

29

103. Lovart 创始人陈冕复盘应用创业这两年:这一刻就是好爽啊!!哈哈哈哈哈

张小珺Jùn|商业访谈录xiaoyuzhoufm.com06-081244 字 (约 5 分钟)AI 评分: 91 🌟🌟🌟🌟🌟
103. Lovart 创始人陈冕复盘应用创业这两年:这一刻就是好爽啊!!哈哈哈哈哈

本期播客深度访谈了 AI 应用创业者、Lovart 创始人陈冕,回顾了他从移动互联网大厂(腾讯、360、百度、滴滴、摩拜、美团、字节)的多年经历,对商业模式、产品方法论及职业选择的反思。陈冕认为 AI 是一场比移动互联网更深远的变革,为应用创业带来巨大机会。他详细讲述了 Lovart 在设计这一垂类领域创业的历程,包括如何选择多模态方向避开大模型主赛道、构建差异化能力,以及在早期遭遇补贴战、产品下架、资金链断裂等挑战时的挣扎与应对。播客探讨了公司从绝境到通过融资复苏、产品迭代(从专业工具到更普惠的 Agent)的过程。陈冕分享了在竞争激烈的市场中获客、管理现金流、组建团队的经验教训,并对未来智能体生态、通用 AI 与垂类 Agent 的关系、商业模式演进及团队组织结构变化提出了独特见解。他强调创业需要高度焦虑保持敏锐,而成功的成就感远超金钱和职级。

30

WaveSpeedAI 成泽毅:AI Infra 本来就是一门能挣钱的生意

Founder Parkmp.weixin.qq.com06-105341 字 (约 22 分钟)AI 评分: 91 🌟🌟🌟🌟🌟
WaveSpeedAI 成泽毅:AI Infra 本来就是一门能挣钱的生意

文章深入访谈 WaveSpeedAI 创始人成泽毅,探讨其从大厂技术骨干到 AI Infra 创业者的心路历程与实践。成泽毅在大厂遭遇成长瓶颈后,通过开源验证技术价值,并发现国内市场对 AI Infra 价值的普遍低估。他认为推理加速是决定 AI 应用性能和商业化的关键。WaveSpeedAI 采取“轻公司、重系统”模式,组建小而精的远程团队,专注于为全球 AI 内容平台提供稳定高效、低成本的推理基础设施服务。通过与算力商和模型团队合作,以及“寄生”于客户系统的策略,WaveSpeedAI 产品上线后迅速实现营收并在数月内开始盈利,验证了 AI Infra 是一门可行的生意。文章重点介绍了 WaveSpeedAI 在 AI 视频生成领域的成本优化方案及其成功案例(如 Freepik),展示了其通过技术优势赋能全球创造者的愿景。

31

E195|从工具到伙伴:七位 AI Agent 深度使用者的思考

硅谷101xiaoyuzhoufm.com06-101439 字 (约 6 分钟)AI 评分: 90 🌟🌟🌟🌟
E195|从工具到伙伴:七位 AI Agent 深度使用者的思考

本期硅谷 101 汇集七位来自不同领域的 AI Agent 深度使用者,从用户、搭建者、商业和哲学多个维度剖析 AI Agent。用户分享了 Agent 在提升效率、辅助创意方面的惊喜与指令失灵、缺乏人情味等槽点。搭建者回应了技术难点,如理解复杂指令、处理非结构化信息和多 Agent 协作挑战,强调了获取用户反馈和聚焦场景的重要性。商业层面,探讨了初创公司如何利用新型数据和构建用户“默契”来应对大模型公司的竞争,以及垂直领域和定制化解决方案的价值。最后,嘉宾们深入思考了 AI Agent 对未来人机关系、人类价值定位、社会结构和 AI 友好环境建设的潜在影响。节目提供了对 AI Agent 全面而深刻的洞察。

32

Token 纪元:从「马力」到「人天」再到「兆字元时」的认知革命

InfoQ 中文mp.weixin.qq.com06-0912615 字 (约 51 分钟)AI 评分: 91 🌟🌟🌟🌟🌟
Token 纪元:从「马力」到「人天」再到「兆字元时」的认知革命

文章深入探讨了通用人工智能时代生产力计量单位的变迁。从工业革命的“马力”到知识经济的“人天”,再到 AI 时代的“字元”(Token)和“马斯”(MTH)。阐释了 Token 作为 AI 基础资源单位的重要性,并提出了衡量智能社会的三大关键指标:容量(MT/GT/TT)、速度(T/s/GT/s/TT/s)和价格/能耗(¥/MT, kWh/MT)。文章指出当前 AI 算力基础设施尚处于“2G 时代”,实现高速 Token 流需要巨大的硬件和能源投入。最终,文章预示着人类劳动力价值的重构以及个人、企业、市场乃至国家层面基于字元的全新经济体系和治理框架的建立,强调标准化的计量单位是推动智能文明跃迁的关键。